国发〔2017〕35号
各省、自治区、直辖市人民政府,国务院各部委、各直属机构:
现将《新一代人工智能发展规划》印发给你们,请认真贯彻执行。
国务院
2017年7月8日
(此件公开发布)
新一代人工智能发展规划
人工智能的迅速发展将深刻改变人类社会生活、改变世界。为抢抓人工智能发展的重大战略机遇,构筑我国人工智能发展的先发优势,加快建设创新型国家和世界科技强国,按照党中央、国务院部署要求,制定本规划。
一、战略态势
人工智能发展进入新阶段。经过60多年的演进,特别是在移动互联网、大数据、超级计算、传感网、脑科学等新理论新技术以及经济社会发展强烈需求的共同驱动下,人工智能加速发展,呈现出深度学习、跨界融合、人机协同、群智开放、自主操控等新特征。大数据驱动知识学习、跨媒体协同处理、人机协同增强智能、群体集成智能、自主智能系统成为人工智能的发展重点,受脑科学研究成果启发的类脑智能蓄势待发,芯片化硬件化平台化趋势更加明显,人工智能发展进入新阶段。当前,新一代人工智能相关学科发展、理论建模、技术创新、软硬件升级等整体推进,正在引发链式突破,推动经济社会各领域从数字化、网络化向智能化加速跃升。
人工智能成为国际竞争的新焦点。人工智能是引领未来的战略性技术,世界主要发达国家把发展人工智能作为提升国家竞争力、维护国家安全的重大战略,加紧出台规划和政策,围绕核心技术、顶尖人才、标准规范等强化部署,力图在新一轮国际科技竞争中掌握主导权。当前,我国国家安全和国际竞争形势更加复杂,必须放眼全球,把人工智能发展放在国家战略层面系统布局、主动谋划,牢牢把握人工智能发展新阶段国际竞争的战略主动,打造竞争新优势、开拓发展新空间,有效保障国家安全。
人工智能成为经济发展的新引擎。人工智能作为新一轮产业变革的核心驱动力,将进一步释放历次科技革命和产业变革积蓄的巨大能量,并创造新的强大引擎,重构生产、分配、交换、消费等经济活动各环节,形成从宏观到微观各领域的智能化新需求,催生新技术、新产品、新产业、新业态、新模式,引发经济结构重大变革,深刻改变人类生产生活方式和思维模式,实现社会生产力的整体跃升。我国经济发展进入新常态,深化供给侧结构性改革任务非常艰巨,必须加快人工智能深度应用,培育壮大人工智能产业,为我国经济发展注入新动能。
人工智能带来社会建设的新机遇。我国正处于全面建成小康社会的决胜阶段,人口老龄化、资源环境约束等挑战依然严峻,人工智能在教育、医疗、养老、环境?;?、城市运行、司法服务等领域广泛应用,将极大提高公共服务精准化水平,全面提升人民生活品质。人工智能技术可准确感知、预测、预警基础设施和社会安全运行的重大态势,及时把握群体认知及心理变化,主动决策反应,将显著提高社会治理的能力和水平,对有效维护社会稳定具有不可替代的作用。
人工智能发展的不确定性带来新挑战。人工智能是影响面广的颠覆性技术,可能带来改变就业结构、冲击法律与社会伦理、侵犯个人隐私、挑战国际关系准则等问题,将对政府管理、经济安全和社会稳定乃至全球治理产生深远影响。在大力发展人工智能的同时,必须高度重视可能带来的安全风险挑战,加强前瞻预防与约束引导,最大限度降低风险,确保人工智能安全、可靠、可控发展。
我国发展人工智能具有良好基础。国家部署了智能制造等国家重点研发计划重点专项,印发实施了“互联网+”人工智能三年行动实施方案,从科技研发、应用推广和产业发展等方面提出了一系列措施。经过多年的持续积累,我国在人工智能领域取得重要进展,国际科技论文发表量和发明专利授权量已居世界第二,部分领域核心关键技术实现重要突破。语音识别、视觉识别技术世界领先,自适应自主学习、直觉感知、综合推理、混合智能和群体智能等初步具备跨越发展的能力,中文信息处理、智能监控、生物特征识别、工业机器人、服务机器人、无人驾驶逐步进入实际应用,人工智能创新创业日益活跃,一批龙头骨干企业加速成长,在国际上获得广泛关注和认可。加速积累的技术能力与海量的数据资源、巨大的应用需求、开放的市场环境有机结合,形成了我国人工智能发展的独特优势。
同时,也要清醒地看到,我国人工智能整体发展水平与发达国家相比仍存在差距,缺少重大原创成果,在基础理论、核心算法以及关键设备、高端芯片、重大产品与系统、基础材料、元器件、软件与接口等方面差距较大;科研机构和企业尚未形成具有国际影响力的生态圈和产业链,缺乏系统的超前研发布局;人工智能尖端人才远远不能满足需求;适应人工智能发展的基础设施、政策法规、标准体系亟待完善。
面对新形势新需求,必须主动求变应变,牢牢把握人工智能发展的重大历史机遇,紧扣发展、研判大势、主动谋划、把握方向、抢占先机,引领世界人工智能发展新潮流,服务经济社会发展和支撑国家安全,带动国家竞争力整体跃升和跨越式发展。
二、总体要求
(一)指导思想。
全面贯彻党的十八大和十八届三中、四中、五中、六中全会精神,深入学习贯彻习近平总书记系列重要讲话精神和治国理政新理念新思想新战略,按照“五位一体”总体布局和“四个全面”战略布局,认真落实党中央、国务院决策部署,深入实施创新驱动发展战略,以加快人工智能与经济、社会、国防深度融合为主线,以提升新一代人工智能科技创新能力为主攻方向,发展智能经济,建设智能社会,维护国家安全,构筑知识群、技术群、产业群互动融合和人才、制度、文化相互支撑的生态系统,前瞻应对风险挑战,推动以人类可持续发展为中心的智能化,全面提升社会生产力、综合国力和国家竞争力,为加快建设创新型国家和世界科技强国、实现“两个一百年”奋斗目标和中华民族伟大复兴中国梦提供强大支撑。
(二)基本原则。
科技引领。把握世界人工智能发展趋势,突出研发部署前瞻性,在重点前沿领域探索布局、长期支持,力争在理论、方法、工具、系统等方面取得变革性、颠覆性突破,全面增强人工智能原始创新能力,加速构筑先发优势,实现高端引领发展。
系统布局。根据基础研究、技术研发、产业发展和行业应用的不同特点,制定有针对性的系统发展策略。充分发挥社会主义制度集中力量办大事的优势,推进项目、基地、人才统筹布局,已部署的重大项目与新任务有机衔接,当前急需与长远发展梯次接续,创新能力建设、体制机制改革和政策环境营造协同发力。
市场主导。遵循市场规律,坚持应用导向,突出企业在技术路线选择和行业产品标准制定中的主体作用,加快人工智能科技成果商业化应用,形成竞争优势。把握好政府和市场分工,更好发挥政府在规划引导、政策支持、安全防范、市场监管、环境营造、伦理法规制定等方面的重要作用。
开源开放。倡导开源共享理念,促进产学研用各创新主体共创共享。遵循经济建设和国防建设协调发展规律,促进军民科技成果双向转化应用、军民创新资源共建共享,形成全要素、多领域、高效益的军民深度融合发展新格局。积极参与人工智能全球研发和治理,在全球范围内优化配置创新资源。
(三)战略目标。
分三步走:
第一步,到2020年人工智能总体技术和应用与世界先进水平同步,人工智能产业成为新的重要经济增长点,人工智能技术应用成为改善民生的新途径,有力支撑进入创新型国家行列和实现全面建成小康社会的奋斗目标。
——新一代人工智能理论和技术取得重要进展。大数据智能、跨媒体智能、群体智能、混合增强智能、自主智能系统等基础理论和核心技术实现重要进展,人工智能模型方法、核心器件、高端设备和基础软件等方面取得标志性成果。
——人工智能产业竞争力进入国际第一方阵。初步建成人工智能技术标准、服务体系和产业生态链,培育若干全球领先的人工智能骨干企业,人工智能核心产业规模超过1500亿元,带动相关产业规模超过1万亿元。
——人工智能发展环境进一步优化,在重点领域全面展开创新应用,聚集起一批高水平的人才队伍和创新团队,部分领域的人工智能伦理规范和政策法规初步建立。
第二步,到2025年人工智能基础理论实现重大突破,部分技术与应用达到世界领先水平,人工智能成为带动我国产业升级和经济转型的主要动力,智能社会建设取得积极进展。
——新一代人工智能理论与技术体系初步建立,具有自主学习能力的人工智能取得突破,在多领域取得引领性研究成果。
——人工智能产业进入全球价值链高端。新一代人工智能在智能制造、智能医疗、智慧城市、智能农业、国防建设等领域得到广泛应用,人工智能核心产业规模超过4000亿元,带动相关产业规模超过5万亿元。
——初步建立人工智能法律法规、伦理规范和政策体系,形成人工智能安全评估和管控能力。
第三步,到2030年人工智能理论、技术与应用总体达到世界领先水平,成为世界主要人工智能创新中心,智能经济、智能社会取得明显成效,为跻身创新型国家前列和经济强国奠定重要基础。
——形成较为成熟的新一代人工智能理论与技术体系。在类脑智能、自主智能、混合智能和群体智能等领域取得重大突破,在国际人工智能研究领域具有重要影响,占据人工智能科技制高点。
——人工智能产业竞争力达到国际领先水平。人工智能在生产生活、社会治理、国防建设各方面应用的广度深度极大拓展,形成涵盖核心技术、关键系统、支撑平台和智能应用的完备产业链和高端产业群,人工智能核心产业规模超过1万亿元,带动相关产业规模超过10万亿元。
——形成一批全球领先的人工智能科技创新和人才培养基地,建成更加完善的人工智能法律法规、伦理规范和政策体系。
(四)总体部署。
发展人工智能是一项事关全局的复杂系统工程,要按照“构建一个体系、把握双重属性、坚持三位一体、强化四大支撑”进行布局,形成人工智能健康持续发展的战略路径。
构建开放协同的人工智能科技创新体系。针对原创性理论基础薄弱、重大产品和系统缺失等重点难点问题,建立新一代人工智能基础理论和关键共性技术体系,布局建设重大科技创新基地,壮大人工智能高端人才队伍,促进创新主体协同互动,形成人工智能持续创新能力。
把握人工智能技术属性和社会属性高度融合的特征。既要加大人工智能研发和应用力度,最大程度发挥人工智能潜力;又要预判人工智能的挑战,协调产业政策、创新政策与社会政策,实现激励发展与合理规制的协调,最大限度防范风险。
坚持人工智能研发攻关、产品应用和产业培育“三位一体”推进。适应人工智能发展特点和趋势,强化创新链和产业链深度融合、技术供给和市场需求互动演进,以技术突破推动领域应用和产业升级,以应用示范推动技术和系统优化。在当前大规模推动技术应用和产业发展的同时,加强面向中长期的研发布局和攻关,实现滚动发展和持续提升,确保理论上走在前面、技术上占领制高点、应用上安全可控。
全面支撑科技、经济、社会发展和国家安全。以人工智能技术突破带动国家创新能力全面提升,引领建设世界科技强国进程;通过壮大智能产业、培育智能经济,为我国未来十几年乃至几十年经济繁荣创造一个新的增长周期;以建设智能社会促进民生福祉改善,落实以人民为中心的发展思想;以人工智能提升国防实力,保障和维护国家安全。
三、重点任务
立足国家发展全局,准确把握全球人工智能发展态势,找准突破口和主攻方向,全面增强科技创新基础能力,全面拓展重点领域应用深度广度,全面提升经济社会发展和国防应用智能化水平。
(一)构建开放协同的人工智能科技创新体系。
围绕增加人工智能创新的源头供给,从前沿基础理论、关键共性技术、基础平台、人才队伍等方面强化部署,促进开源共享,系统提升持续创新能力,确保我国人工智能科技水平跻身世界前列,为世界人工智能发展作出更多贡献。
1.建立新一代人工智能基础理论体系。
聚焦人工智能重大科学前沿问题,兼顾当前需求与长远发展,以突破人工智能应用基础理论瓶颈为重点,超前布局可能引发人工智能范式变革的基础研究,促进学科交叉融合,为人工智能持续发展与深度应用提供强大科学储备。
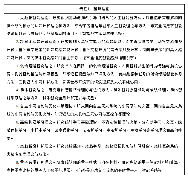
突破应用基础理论瓶颈。瞄准应用目标明确、有望引领人工智能技术升级的基础理论方向,加强大数据智能、跨媒体感知计算、人机混合智能、群体智能、自主协同与决策等基础理论研究。大数据智能理论重点突破无监督学习、综合深度推理等难点问题,建立数据驱动、以自然语言理解为核心的认知计算模型,形成从大数据到知识、从知识到决策的能力??缑教甯兄扑憷砺壑氐阃黄频统杀镜湍芎闹悄芨兄?、复杂场景主动感知、自然环境听觉与言语感知、多媒体自主学习等理论方法,实现超人感知和高动态、高维度、多模式分布式大场景感知?;旌显銮恐悄芾砺壑氐阃黄迫嘶踩诘那榫忱斫庥刖霾哐?、直觉推理与因果模型、记忆与知识演化等理论,实现学习与思考接近或超过人类智能水平的混合增强智能。群体智能理论重点突破群体智能的组织、涌现、学习的理论与方法,建立可表达、可计算的群智激励算法和模型,形成基于互联网的群体智能理论体系。自主协同控制与优化决策理论重点突破面向自主无人系统的协同感知与交互、自主协同控制与优化决策、知识驱动的人机物三元协同与互操作等理论,形成自主智能无人系统创新性理论体系架构。
布局前沿基础理论研究。针对可能引发人工智能范式变革的方向,前瞻布局高级机器学习、类脑智能计算、量子智能计算等跨领域基础理论研究。高级机器学习理论重点突破自适应学习、自主学习等理论方法,实现具备高可解释性、强泛化能力的人工智能。类脑智能计算理论重点突破类脑的信息编码、处理、记忆、学习与推理理论,形成类脑复杂系统及类脑控制等理论与方法,建立大规模类脑智能计算的新模型和脑启发的认知计算模型。量子智能计算理论重点突破量子加速的机器学习方法,建立高性能计算与量子算法混合模型,形成高效精确自主的量子人工智能系统架构。
开展跨学科探索性研究。推动人工智能与神经科学、认知科学、量子科学、心理学、数学、经济学、社会学等相关基础学科的交叉融合,加强引领人工智能算法、模型发展的数学基础理论研究,重视人工智能法律伦理的基础理论问题研究,支持原创性强、非共识的探索性研究,鼓励科学家自由探索,勇于攻克人工智能前沿科学难题,提出更多原创理论,作出更多原创发现。

2.建立新一代人工智能关键共性技术体系。
围绕提升我国人工智能国际竞争力的迫切需求,新一代人工智能关键共性技术的研发部署要以算法为核心,以数据和硬件为基础,以提升感知识别、知识计算、认知推理、运动执行、人机交互能力为重点,形成开放兼容、稳定成熟的技术体系。
知识计算引擎与知识服务技术。重点突破知识加工、深度搜索和可视交互核心技术,实现对知识持续增量的自动获取,具备概念识别、实体发现、属性预测、知识演化建模和关系挖掘能力,形成涵盖数十亿实体规模的多源、多学科和多数据类型的跨媒体知识图谱。
跨媒体分析推理技术。重点突破跨媒体统一表征、关联理解与知识挖掘、知识图谱构建与学习、知识演化与推理、智能描述与生成等技术,实现跨媒体知识表征、分析、挖掘、推理、演化和利用,构建分析推理引擎。
群体智能关键技术。重点突破基于互联网的大众化协同、大规模协作的知识资源管理与开放式共享等技术,建立群智知识表示框架,实现基于群智感知的知识获取和开放动态环境下的群智融合与增强,支撑覆盖全国的千万级规模群体感知、协同与演化。
混合增强智能新架构与新技术。重点突破人机协同的感知与执行一体化模型、智能计算前移的新型传感器件、通用混合计算架构等核心技术,构建自主适应环境的混合增强智能系统、人机群组混合增强智能系统及支撑环境。
自主无人系统的智能技术。重点突破自主无人系统计算架构、复杂动态场景感知与理解、实时精准定位、面向复杂环境的适应性智能导航等共性技术,无人机自主控制以及汽车、船舶和轨道交通自动驾驶等智能技术,服务机器人、特种机器人等核心技术,支撑无人系统应用和产业发展。
虚拟现实智能建模技术。重点突破虚拟对象智能行为建模技术,提升虚拟现实中智能对象行为的社会性、多样性和交互逼真性,实现虚拟现实、增强现实等技术与人工智能的有机结合和高效互动。
智能计算芯片与系统。重点突破高能效、可重构类脑计算芯片和具有计算成像功能的类脑视觉传感器技术,研发具有自主学习能力的高效能类脑神经网络架构和硬件系统,实现具有多媒体感知信息理解和智能增长、常识推理能力的类脑智能系统。
自然语言处理技术。重点突破自然语言的语法逻辑、字符概念表征和深度语义分析的核心技术,推进人类与机器的有效沟通和自由交互,实现多风格多语言多领域的自然语言智能理解和自动生成。

3.统筹布局人工智能创新平台。
建设布局人工智能创新平台,强化对人工智能研发应用的基础支撑。人工智能开源软硬件基础平台重点建设支持知识推理、概率统计、深度学习等人工智能范式的统一计算框架平台,形成促进人工智能软件、硬件和智能云之间相互协同的生态链。群体智能服务平台重点建设基于互联网大规模协作的知识资源管理与开放式共享工具,形成面向产学研用创新环节的群智众创平台和服务环境?;旌显銮恐悄苤С牌教ㄖ氐憬ㄉ柚С执蠊婺Q盗返囊旃故凳奔扑阋婧托滦图扑慵?,为复杂智能计算提供服务化、系统化平台和解决方案。自主无人系统支撑平台重点建设面向自主无人系统复杂环境下环境感知、自主协同控制、智能决策等人工智能共性核心技术的支撑系统,形成开放式、??榛⒖芍毓沟淖灾魑奕讼低晨⒂胧匝榛肪?。人工智能基础数据与安全检测平台重点建设面向人工智能的公共数据资源库、标准测试数据集、云服务平台等,形成人工智能算法与平台安全性测试评估的方法、技术、规范和工具集。促进各类通用软件和技术平台的开源开放。各类平台要按照军民深度融合的要求和相关规定,推进军民共享共用。

4.加快培养聚集人工智能高端人才。
把高端人才队伍建设作为人工智能发展的重中之重,坚持培养和引进相结合,完善人工智能教育体系,加强人才储备和梯队建设,特别是加快引进全球顶尖人才和青年人才,形成我国人工智能人才高地。
培育高水平人工智能创新人才和团队。支持和培养具有发展潜力的人工智能领军人才,加强人工智能基础研究、应用研究、运行维护等方面专业技术人才培养。重视复合型人才培养,重点培养贯通人工智能理论、方法、技术、产品与应用等的纵向复合型人才,以及掌握“人工智能+”经济、社会、管理、标准、法律等的横向复合型人才。通过重大研发任务和基地平台建设,汇聚人工智能高端人才,在若干人工智能重点领域形成一批高水平创新团队。鼓励和引导国内创新人才、团队加强与全球顶尖人工智能研究机构合作互动。
加大高端人工智能人才引进力度??僮徘?,实行特殊政策,实现人工智能高端人才精准引进。重点引进神经认知、机器学习、自动驾驶、智能机器人等国际顶尖科学家和高水平创新团队。鼓励采取项目合作、技术咨询等方式柔性引进人工智能人才。统筹利用“千人计划”等现有人才计划,加强人工智能领域优秀人才特别是优秀青年人才引进工作。完善企业人力资本成本核算相关政策,激励企业、科研机构引进人工智能人才。
建设人工智能学科。完善人工智能领域学科布局,设立人工智能专业,推动人工智能领域一级学科建设,尽快在试点院校建立人工智能学院,增加人工智能相关学科方向的博士、硕士招生名额。鼓励高校在原有基础上拓宽人工智能专业教育内容,形成“人工智能+X”复合专业培养新模式,重视人工智能与数学、计算机科学、物理学、生物学、心理学、社会学、法学等学科专业教育的交叉融合。加强产学研合作,鼓励高校、科研院所与企业等机构合作开展人工智能学科建设。
(二)培育高端高效的智能经济。
加快培育具有重大引领带动作用的人工智能产业,促进人工智能与各产业领域深度融合,形成数据驱动、人机协同、跨界融合、共创分享的智能经济形态。数据和知识成为经济增长的第一要素,人机协同成为主流生产和服务方式,跨界融合成为重要经济模式,共创分享成为经济生态基本特征,个性化需求与定制成为消费新潮流,生产率大幅提升,引领产业向价值链高端迈进,有力支撑实体经济发展,全面提升经济发展质量和效益。
1.大力发展人工智能新兴产业。
加快人工智能关键技术转化应用,促进技术集成与商业模式创新,推动重点领域智能产品创新,积极培育人工智能新兴业态,布局产业链高端,打造具有国际竞争力的人工智能产业集群。
智能软硬件??⒚嫦蛉斯ぶ悄艿牟僮飨低?、数据库、中间件、开发工具等关键基础软件,突破图形处理器等核心硬件,研究图像识别、语音识别、机器翻译、智能交互、知识处理、控制决策等智能系统解决方案,培育壮大面向人工智能应用的基础软硬件产业。
智能机器人。攻克智能机器人核心零部件、专用传感器,完善智能机器人硬件接口标准、软件接口协议标准以及安全使用标准。研制智能工业机器人、智能服务机器人,实现大规模应用并进入国际市场。研制和推广空间机器人、海洋机器人、极地机器人等特种智能机器人。建立智能机器人标准体系和安全规则。
智能运载工具。发展自动驾驶汽车和轨道交通系统,加强车载感知、自动驾驶、车联网、物联网等技术集成和配套,开发交通智能感知系统,形成我国自主的自动驾驶平台技术体系和产品总成能力,探索自动驾驶汽车共享模式。发展消费类和商用类无人机、无人船,建立试验鉴定、测试、竞技等专业化服务体系,完善空域、水域管理措施。
虚拟现实与增强现实。突破高性能软件建模、内容拍摄生成、增强现实与人机交互、集成环境与工具等关键技术,研制虚拟显示器件、光学器件、高性能真三维显示器、开发引擎等产品,建立虚拟现实与增强现实的技术、产品、服务标准和评价体系,推动重点行业融合应用。
智能终端。加快智能终端核心技术和产品研发,发展新一代智能手机、车载智能终端等移动智能终端产品和设备,鼓励开发智能手表、智能耳机、智能眼镜等可穿戴终端产品,拓展产品形态和应用服务。
物联网基础器件。发展支撑新一代物联网的高灵敏度、高可靠性智能传感器件和芯片,攻克射频识别、近距离机器通信等物联网核心技术和低功耗处理器等关键器件。
2.加快推进产业智能化升级。
推动人工智能与各行业融合创新,在制造、农业、物流、金融、商务、家居等重点行业和领域开展人工智能应用试点示范,推动人工智能规?;τ?,全面提升产业发展智能化水平。
智能制造。围绕制造强国重大需求,推进智能制造关键技术装备、核心支撑软件、工业互联网等系统集成应用,研发智能产品及智能互联产品、智能制造使能工具与系统、智能制造云服务平台,推广流程智能制造、离散智能制造、网络化协同制造、远程诊断与运维服务等新型制造模式,建立智能制造标准体系,推进制造全生命周期活动智能化。
智能农业。研制农业智能传感与控制系统、智能化农业装备、农机田间作业自主系统等。建立完善天空地一体化的智能农业信息遥感监测网络。建立典型农业大数据智能决策分析系统,开展智能农场、智能化植物工厂、智能牧场、智能渔场、智能果园、农产品加工智能车间、农产品绿色智能供应链等集成应用示范。
智能物流。加强智能化装卸搬运、分拣包装、加工配送等智能物流装备研发和推广应用,建设深度感知智能仓储系统,提升仓储运营管理水平和效率。完善智能物流公共信息平台和指挥系统、产品质量认证及追溯系统、智能配货调度体系等。
智能金融。建立金融大数据系统,提升金融多媒体数据处理与理解能力。创新智能金融产品和服务,发展金融新业态。鼓励金融行业应用智能客服、智能监控等技术和装备。建立金融风险智能预警与防控系统。
智能商务。鼓励跨媒体分析与推理、知识计算引擎与知识服务等新技术在商务领域应用,推广基于人工智能的新型商务服务与决策系统。建设涵盖地理位置、网络媒体和城市基础数据等跨媒体大数据平台,支撑企业开展智能商务。鼓励围绕个人需求、企业管理提供定制化商务智能决策服务。
智能家居。加强人工智能技术与家居建筑系统的融合应用,提升建筑设备及家居产品的智能化水平。研发适应不同应用场景的家庭互联互通协议、接口标准,提升家电、耐用品等家居产品感知和联通能力。支持智能家居企业创新服务模式,提供互联共享解决方案。
3.大力发展智能企业。
大规模推动企业智能化升级。支持和引导企业在设计、生产、管理、物流和营销等核心业务环节应用人工智能新技术,构建新型企业组织结构和运营方式,形成制造与服务、金融智能化融合的业态模式,发展个性化定制,扩大智能产品供给。鼓励大型互联网企业建设云制造平台和服务平台,面向制造企业在线提供关键工业软件和模型库,开展制造能力外包服务,推动中小企业智能化发展。
推广应用智能工厂。加强智能工厂关键技术和体系方法的应用示范,重点推广生产线重构与动态智能调度、生产装备智能物联与云化数据采集、多维人机物协同与互操作等技术,鼓励和引导企业建设工厂大数据系统、网络化分布式生产设施等,实现生产设备网络化、生产数据可视化、生产过程透明化、生产现场无人化,提升工厂运营管理智能化水平。
加快培育人工智能产业领军企业。在无人机、语音识别、图像识别等优势领域加快打造人工智能全球领军企业和品牌。在智能机器人、智能汽车、可穿戴设备、虚拟现实等新兴领域加快培育一批龙头企业。支持人工智能企业加强专利布局,牵头或参与国际标准制定。推动国内优势企业、行业组织、科研机构、高校等联合组建中国人工智能产业技术创新联盟。支持龙头骨干企业构建开源硬件工厂、开源软件平台,形成集聚各类资源的创新生态,促进人工智能中小微企业发展和各领域应用。支持各类机构和平台面向人工智能企业提供专业化服务。
4.打造人工智能创新高地。
结合各地区基础和优势,按人工智能应用领域分门别类进行相关产业布局。鼓励地方围绕人工智能产业链和创新链,集聚高端要素、高端企业、高端人才,打造人工智能产业集群和创新高地。
开展人工智能创新应用试点示范。在人工智能基础较好、发展潜力较大的地区,组织开展国家人工智能创新试验,探索体制机制、政策法规、人才培育等方面的重大改革,推动人工智能成果转化、重大产品集成创新和示范应用,形成可复制、可推广的经验,引领带动智能经济和智能社会发展。
建设国家人工智能产业园。依托国家自主创新示范区和国家高新技术产业开发区等创新载体,加强科技、人才、金融、政策等要素的优化配置和组合,加快培育建设人工智能产业创新集群。
建设国家人工智能众创基地。依托从事人工智能研究的高校、科研院所集中地区,搭建人工智能领域专业化创新平台等新型创业服务机构,建设一批低成本、便利化、全要素、开放式的人工智能众创空间,完善孵化服务体系,推进人工智能科技成果转移转化,支持人工智能创新创业。
(三)建设安全便捷的智能社会。
围绕提高人民生活水平和质量的目标,加快人工智能深度应用,形成无时不有、无处不在的智能化环境,全社会的智能化水平大幅提升。越来越多的简单性、重复性、危险性任务由人工智能完成,个体创造力得到极大发挥,形成更多高质量和高舒适度的就业岗位;精准化智能服务更加丰富多样,人们能够最大限度享受高质量服务和便捷生活;社会治理智能化水平大幅提升,社会运行更加安全高效。
1.发展便捷高效的智能服务。
围绕教育、医疗、养老等迫切民生需求,加快人工智能创新应用,为公众提供个性化、多元化、高品质服务。
智能教育。利用智能技术加快推动人才培养模式、教学方法改革,构建包含智能学习、交互式学习的新型教育体系??怪悄苄T敖ㄉ?,推动人工智能在教学、管理、资源建设等全流程应用??⒘⑻遄酆辖萄С?、基于大数据智能的在线学习教育平台??⒅悄芙逃恚⒅悄?、快速、全面的教育分析系统。建立以学习者为中心的教育环境,提供精准推送的教育服务,实现日常教育和终身教育定制化。
智能医疗。推广应用人工智能治疗新模式新手段,建立快速精准的智能医疗体系。探索智慧医院建设,开发人机协同的手术机器人、智能诊疗助手,研发柔性可穿戴、生物兼容的生理监测系统,研发人机协同临床智能诊疗方案,实现智能影像识别、病理分型和智能多学科会诊?;谌斯ぶ悄芸勾蠊婺;蜃槭侗?、蛋白组学、代谢组学等研究和新药研发,推进医药监管智能化。加强流行病智能监测和防控。
智能健康和养老。加强群体智能健康管理,突破健康大数据分析、物联网等关键技术,研发健康管理可穿戴设备和家庭智能健康检测监测设备,推动健康管理实现从点状监测向连续监测、从短流程管理向长流程管理转变。建设智能养老社区和机构,构建安全便捷的智能化养老基础设施体系。加强老年人产品智能化和智能产品适老化,开发视听辅助设备、物理辅助设备等智能家居养老设备,拓展老年人活动空间??⒚嫦蚶夏耆说囊贫缃缓头衿教ā⑶楦信慊ぶ?,提升老年人生活质量。
2.推进社会治理智能化。
围绕行政管理、司法管理、城市管理、环境?;さ壬缁嶂卫淼娜鹊隳训阄侍?,促进人工智能技术应用,推动社会治理现代化。
智能政务??⑹视谡裼刖霾叩娜斯ぶ悄芷教?,研制面向开放环境的决策引擎,在复杂社会问题研判、政策评估、风险预警、应急处置等重大战略决策方面推广应用。加强政务信息资源整合和公共需求精准预测,畅通政府与公众的交互渠道。
智慧法庭。建设集审判、人员、数据应用、司法公开和动态监控于一体的智慧法庭数据平台,促进人工智能在证据收集、案例分析、法律文件阅读与分析中的应用,实现法院审判体系和审判能力智能化。
智慧城市。构建城市智能化基础设施,发展智能建筑,推动地下管廊等市政基础设施智能化改造升级;建设城市大数据平台,构建多元异构数据融合的城市运行管理体系,实现对城市基础设施和城市绿地、湿地等重要生态要素的全面感知以及对城市复杂系统运行的深度认知;研发构建社区公共服务信息系统,促进社区服务系统与居民智能家庭系统协同;推进城市规划、建设、管理、运营全生命周期智能化。
智能交通。研究建立营运车辆自动驾驶与车路协同的技术体系。研发复杂场景下的多维交通信息综合大数据应用平台,实现智能化交通疏导和综合运行协调指挥,建成覆盖地面、轨道、低空和海上的智能交通监控、管理和服务系统。
智能环保。建立涵盖大气、水、土壤等环境领域的智能监控大数据平台体系,建成陆海统筹、天地一体、上下协同、信息共享的智能环境监测网络和服务平台。研发资源能源消耗、环境污染物排放智能预测模型方法和预警方案。加强京津冀、长江经济带等国家重大战略区域环境?;ず屯环⒒肪呈录悄芊揽靥逑到ㄉ琛?/span>
3.利用人工智能提升公共安全保障能力。
促进人工智能在公共安全领域的深度应用,推动构建公共安全智能化监测预警与控制体系。围绕社会综合治理、新型犯罪侦查、反恐等迫切需求,研发集成多种探测传感技术、视频图像信息分析识别技术、生物特征识别技术的智能安防与警用产品,建立智能化监测平台。加强对重点公共区域安防设备的智能化改造升级,支持有条件的社区或城市开展基于人工智能的公共安防区域示范。强化人工智能对食品安全的保障,围绕食品分类、预警等级、食品安全隐患及评估等,建立智能化食品安全预警系统。加强人工智能对自然灾害的有效监测,围绕地震灾害、地质灾害、气象灾害、水旱灾害和海洋灾害等重大自然灾害,构建智能化监测预警与综合应对平台。
4.促进社会交往共享互信。
充分发挥人工智能技术在增强社会互动、促进可信交流中的作用。加强下一代社交网络研发,加快增强现实、虚拟现实等技术推广应用,促进虚拟环境和实体环境协同融合,满足个人感知、分析、判断与决策等实时信息需求,实现在工作、学习、生活、娱乐等不同场景下的流畅切换。针对改善人际沟通障碍的需求,开发具有情感交互功能、能准确理解人的需求的智能助理产品,实现情感交流和需求满足的良性循环。促进区块链技术与人工智能的融合,建立新型社会信用体系,最大限度降低人际交往成本和风险。
(四)加强人工智能领域军民融合。
深入贯彻落实军民融合发展战略,推动形成全要素、多领域、高效益的人工智能军民融合格局。以军民共享共用为导向部署新一代人工智能基础理论和关键共性技术研发,建立科研院所、高校、企业和军工单位的常态化沟通协调机制。促进人工智能技术军民双向转化,强化新一代人工智能技术对指挥决策、军事推演、国防装备等的有力支撑,引导国防领域人工智能科技成果向民用领域转化应用。鼓励优势民口科研力量参与国防领域人工智能重大科技创新任务,推动各类人工智能技术快速嵌入国防创新领域。加强军民人工智能技术通用标准体系建设,推进科技创新平台基地的统筹布局和开放共享。
(五)构建泛在安全高效的智能化基础设施体系。
大力推动智能化信息基础设施建设,提升传统基础设施的智能化水平,形成适应智能经济、智能社会和国防建设需要的基础设施体系。加快推动以信息传输为核心的数字化、网络化信息基础设施,向集融合感知、传输、存储、计算、处理于一体的智能化信息基础设施转变。优化升级网络基础设施,研发布局第五代移动通信(5G)系统,完善物联网基础设施,加快天地一体化信息网络建设,提高低时延、高通量的传输能力。统筹利用大数据基础设施,强化数据安全与隐私?;?,为人工智能研发和广泛应用提供海量数据支撑。建设高效能计算基础设施,提升超级计算中心对人工智能应用的服务支撑能力。建设分布式高效能源互联网,形成支撑多能源协调互补、及时有效接入的新型能源网络,推广智能储能设施、智能用电设施,实现能源供需信息的实时匹配和智能化响应。

(六)前瞻布局新一代人工智能重大科技项目。
针对我国人工智能发展的迫切需求和薄弱环节,设立新一代人工智能重大科技项目。加强整体统筹,明确任务边界和研发重点,形成以新一代人工智能重大科技项目为核心、现有研发布局为支撑的“1+N”人工智能项目群。
“1”是指新一代人工智能重大科技项目,聚焦基础理论和关键共性技术的前瞻布局,包括研究大数据智能、跨媒体感知计算、混合增强智能、群体智能、自主协同控制与决策等理论,研究知识计算引擎与知识服务技术、跨媒体分析推理技术、群体智能关键技术、混合增强智能新架构与新技术、自主无人控制技术等,开源共享人工智能基础理论和共性技术。持续开展人工智能发展的预测和研判,加强人工智能对经济社会综合影响及对策研究。
“N”是指国家相关规划计划中部署的人工智能研发项目,重点是加强与新一代人工智能重大科技项目的衔接,协同推进人工智能的理论研究、技术突破和产品研发应用。加强与国家科技重大专项的衔接,在“核高基”(核心电子器件、高端通用芯片、基础软件)、集成电路装备等国家科技重大专项中支持人工智能软硬件发展。加强与其他“科技创新2030—重大项目”的相互支撑,加快脑科学与类脑计算、量子信息与量子计算、智能制造与机器人、大数据等研究,为人工智能重大技术突破提供支撑。国家重点研发计划继续推进高性能计算等重点专项实施,加大对人工智能相关技术研发和应用的支持;国家自然科学基金加强对人工智能前沿领域交叉学科研究和自由探索的支持。在深海空间站、健康保障等重大项目,以及智慧城市、智能农机装备等国家重点研发计划重点专项部署中,加强人工智能技术的应用示范。其他各类科技计划支持的人工智能相关基础理论和共性技术研究成果应开放共享。
创新新一代人工智能重大科技项目组织实施模式,坚持集中力量办大事、重点突破的原则,充分发挥市场机制作用,调动部门、地方、企业和社会各方面力量共同推进实施。明确管理责任,定期开展评估,加强动态调整,提高管理效率。
四、资源配置
充分利用已有资金、基地等存量资源,统筹配置国际国内创新资源,发挥好财政投入、政策激励的引导作用和市场配置资源的主导作用,撬动企业、社会加大投入,形成财政资金、金融资本、社会资本多方支持的新格局。
(一)建立财政引导、市场主导的资金支持机制。
统筹政府和市场多渠道资金投入,加大财政资金支持力度,盘活现有资源,对人工智能基础前沿研究、关键共性技术攻关、成果转移转化、基地平台建设、创新应用示范等提供支持。利用现有政府投资基金支持符合条件的人工智能项目,鼓励龙头骨干企业、产业创新联盟牵头成立市场化的人工智能发展基金。利用天使投资、风险投资、创业投资基金及资本市场融资等多种渠道,引导社会资本支持人工智能发展?;擞谜蜕缁嶙时竞献鞯饶J?,引导社会资本参与人工智能重大项目实施和科技成果转化应用。
(二)优化布局建设人工智能创新基地。
按照国家级科技创新基地布局和框架,统筹推进人工智能领域建设若干国际领先的创新基地。引导现有与人工智能相关的国家重点实验室、企业国家重点实验室、国家工程实验室等基地,聚焦新一代人工智能的前沿方向开展研究。按规定程序,以企业为主体、产学研合作组建人工智能领域的相关技术和产业创新基地,发挥龙头骨干企业技术创新示范带动作用。发展人工智能领域的专业化众创空间,促进最新技术成果和资源、服务的精准对接。充分发挥各类创新基地聚集人才、资金等创新资源的作用,突破人工智能基础前沿理论和关键共性技术,开展应用示范。
(三)统筹国际国内创新资源。
支持国内人工智能企业与国际人工智能领先高校、科研院所、团队合作。鼓励国内人工智能企业“走出去”,为有实力的人工智能企业开展海外并购、股权投资、创业投资和建立海外研发中心等提供便利和服务。鼓励国外人工智能企业、科研机构在华设立研发中心。依托“一带一路”战略,推动建设人工智能国际科技合作基地、联合研究中心等,加快人工智能技术在“一带一路”沿线国家推广应用。推动成立人工智能国际组织,共同制定相关国际标准。支持相关行业协会、联盟及服务机构搭建面向人工智能企业的全球化服务平台。
五、保障措施
围绕推动我国人工智能健康快速发展的现实要求,妥善应对人工智能可能带来的挑战,形成适应人工智能发展的制度安排,构建开放包容的国际化环境,夯实人工智能发展的社会基础。
(一)制定促进人工智能发展的法律法规和伦理规范。
加强人工智能相关法律、伦理和社会问题研究,建立保障人工智能健康发展的法律法规和伦理道德框架??褂肴斯ぶ悄苡τ孟喙氐拿袷掠胄淌略鹑稳啡?、隐私和产权保护、信息安全利用等法律问题研究,建立追溯和问责制度,明确人工智能法律主体以及相关权利、义务和责任等。重点围绕自动驾驶、服务机器人等应用基础较好的细分领域,加快研究制定相关安全管理法规,为新技术的快速应用奠定法律基础??谷斯ぶ悄苄形蒲Ш吐桌淼任侍庋芯浚⒙桌淼赖露嗖愦闻卸辖峁辜叭嘶鞯穆桌砜蚣?。制定人工智能产品研发设计人员的道德规范和行为守则,加强对人工智能潜在危害与收益的评估,构建人工智能复杂场景下突发事件的解决方案?;斡肴斯ぶ悄苋蛑卫?,加强机器人异化和安全监管等人工智能重大国际共性问题研究,深化在人工智能法律法规、国际规则等方面的国际合作,共同应对全球性挑战。
(二)完善支持人工智能发展的重点政策。
落实对人工智能中小企业和初创企业的财税优惠政策,通过高新技术企业税收优惠和研发费用加计扣除等政策支持人工智能企业发展。完善落实数据开放与?;は喙卣?,开展公共数据开放利用改革试点,支持公众和企业充分挖掘公共数据的商业价值,促进人工智能应用创新。研究完善适应人工智能的教育、医疗、保险、社会救助等政策体系,有效应对人工智能带来的社会问题。
(三)建立人工智能技术标准和知识产权体系。
加强人工智能标准框架体系研究。坚持安全性、可用性、互操作性、可追溯性原则,逐步建立并完善人工智能基础共性、互联互通、行业应用、网络安全、隐私保护等技术标准。加快推动无人驾驶、服务机器人等细分应用领域的行业协会和联盟制定相关标准。鼓励人工智能企业参与或主导制定国际标准,以技术标准“走出去”带动人工智能产品和服务在海外推广应用。加强人工智能领域的知识产权?;?,健全人工智能领域技术创新、专利?;び氡曜蓟ザС呕?,促进人工智能创新成果的知识产权化。建立人工智能公共专利池,促进人工智能新技术的利用与扩散。
(四)建立人工智能安全监管和评估体系。
加强人工智能对国家安全和保密领域影响的研究与评估,完善人、技、物、管配套的安全防护体系,构建人工智能安全监测预警机制。加强对人工智能技术发展的预测、研判和跟踪研究,坚持问题导向,准确把握技术和产业发展趋势。增强风险意识,重视风险评估和防控,强化前瞻预防和约束引导,近期重点关注对就业的影响,远期重点考虑对社会伦理的影响,确保把人工智能发展规制在安全可控范围内。建立健全公开透明的人工智能监管体系,实行设计问责和应用监督并重的双层监管结构,实现对人工智能算法设计、产品开发和成果应用等的全流程监管。促进人工智能行业和企业自律,切实加强管理,加大对数据滥用、侵犯个人隐私、违背道德伦理等行为的惩戒力度。加强人工智能网络安全技术研发,强化人工智能产品和系统网络安全防护。构建动态的人工智能研发应用评估评价机制,围绕人工智能设计、产品和系统的复杂性、风险性、不确定性、可解释性、潜在经济影响等问题,开发系统性的测试方法和指标体系,建设跨领域的人工智能测试平台,推动人工智能安全认证,评估人工智能产品和系统的关键性能。
(五)大力加强人工智能劳动力培训。
加快研究人工智能带来的就业结构、就业方式转变以及新型职业和工作岗位的技能需求,建立适应智能经济和智能社会需要的终身学习和就业培训体系,支持高等院校、职业学校和社会化培训机构等开展人工智能技能培训,大幅提升就业人员专业技能,满足我国人工智能发展带来的高技能高质量就业岗位需要。鼓励企业和各类机构为员工提供人工智能技能培训。加强职工再就业培训和指导,确保从事简单重复性工作的劳动力和因人工智能失业的人员顺利转岗。
(六)广泛开展人工智能科普活动。
支持开展形式多样的人工智能科普活动,鼓励广大科技工作者投身人工智能的科普与推广,全面提高全社会对人工智能的整体认知和应用水平。实施全民智能教育项目,在中小学阶段设置人工智能相关课程,逐步推广编程教育,鼓励社会力量参与寓教于乐的编程教学软件、游戏的开发和推广。建设和完善人工智能科普基础设施,充分发挥各类人工智能创新基地平台等的科普作用,鼓励人工智能企业、科研机构搭建开源平台,面向公众开放人工智能研发平台、生产设施或展馆等。支持开展人工智能竞赛,鼓励进行形式多样的人工智能科普创作。鼓励科学家参与人工智能科普。
六、组织实施
新一代人工智能发展规划是关系全局和长远的前瞻谋划。必须加强组织领导,健全机制,瞄准目标,紧盯任务,以钉钉子的精神切实抓好落实,一张蓝图干到底。
(一)组织领导。
按照党中央、国务院统一部署,由国家科技体制改革和创新体系建设领导小组牵头统筹协调,审议重大任务、重大政策、重大问题和重点工作安排,推动人工智能相关法律法规建设,指导、协调和督促有关部门做好规划任务的部署实施。依托国家科技计划(专项、基金等)管理部际联席会议,科技部会同有关部门负责推进新一代人工智能重大科技项目实施,加强与其他计划任务的衔接协调。成立人工智能规划推进办公室,办公室设在科技部,具体负责推进规划实施。成立人工智能战略咨询委员会,研究人工智能前瞻性、战略性重大问题,对人工智能重大决策提供咨询评估。推进人工智能智库建设,支持各类智库开展人工智能重大问题研究,为人工智能发展提供强大智力支持。
(二)保障落实。
加强规划任务分解,明确责任单位和进度安排,制定年度和阶段性实施计划。建立年度评估、中期评估等规划实施情况的监测评估机制。适应人工智能快速发展的特点,根据任务进展情况、阶段目标完成情况、技术发展新动向等,加强对规划和项目的动态调整。
(三)试点示范。
对人工智能重大任务和重点政策措施,要制定具体方案,开展试点示范。加强对各部门、各地方试点示范的统筹指导,及时总结推广可复制的经验和做法。通过试点先行、示范引领,推进人工智能健康有序发展。
(四)舆论引导。
充分利用各种传统媒体和新兴媒体,及时宣传人工智能新进展、新成效,让人工智能健康发展成为全社会共识,调动全社会参与支持人工智能发展的积极性。及时做好舆论引导,更好应对人工智能发展可能带来的社会、伦理和法律等挑战。
- 上一篇:2017年国家网络安全宣传周将于9月16日至24日举行
- 下一篇:信息安全拒绝短板



